最新訊息
關於公會
第五屆理事長
第五屆理監事團
組織圖
公會沿革
組織章程
顧 問 團
歷屆理監事
112年績優公會理事長
出席上級會議代表
會員芳名錄
全國各公會一覽表
會務資訊
活動花絮
第五屆會務活動
第四屆會務活動
第三屆會務活動
第二屆會務活動
第一屆會務活動
訪客留言
檔案下載
相關連結
聯絡我們
【2025-10-23】
114年11月01日 召開本會第5屆第10次理監事聯席會議
【2025-10-02】
114年12月27日 召開本會第5屆第3次會員代表大會 會籍清查申請
【2025-07-13】
臺中市中小商業服務中心114年10月份講習報名表
【2024-05-20】
臺中市中小商業服務中心113年7月份講習會簡章及報名表
【2024-05-20】
臺中市中小商業服務中心113年8月份講習會簡章及報名表
【2024-04-24】
113年04月24日 召開本會第5屆第2次理監事聯席會議
目前位置 :
首頁
>
最新訊息
>
會務訊息
> 轉發 慶祝臺中市商業會七十八屆商人節大會資深店家表揚辦法
回上一頁
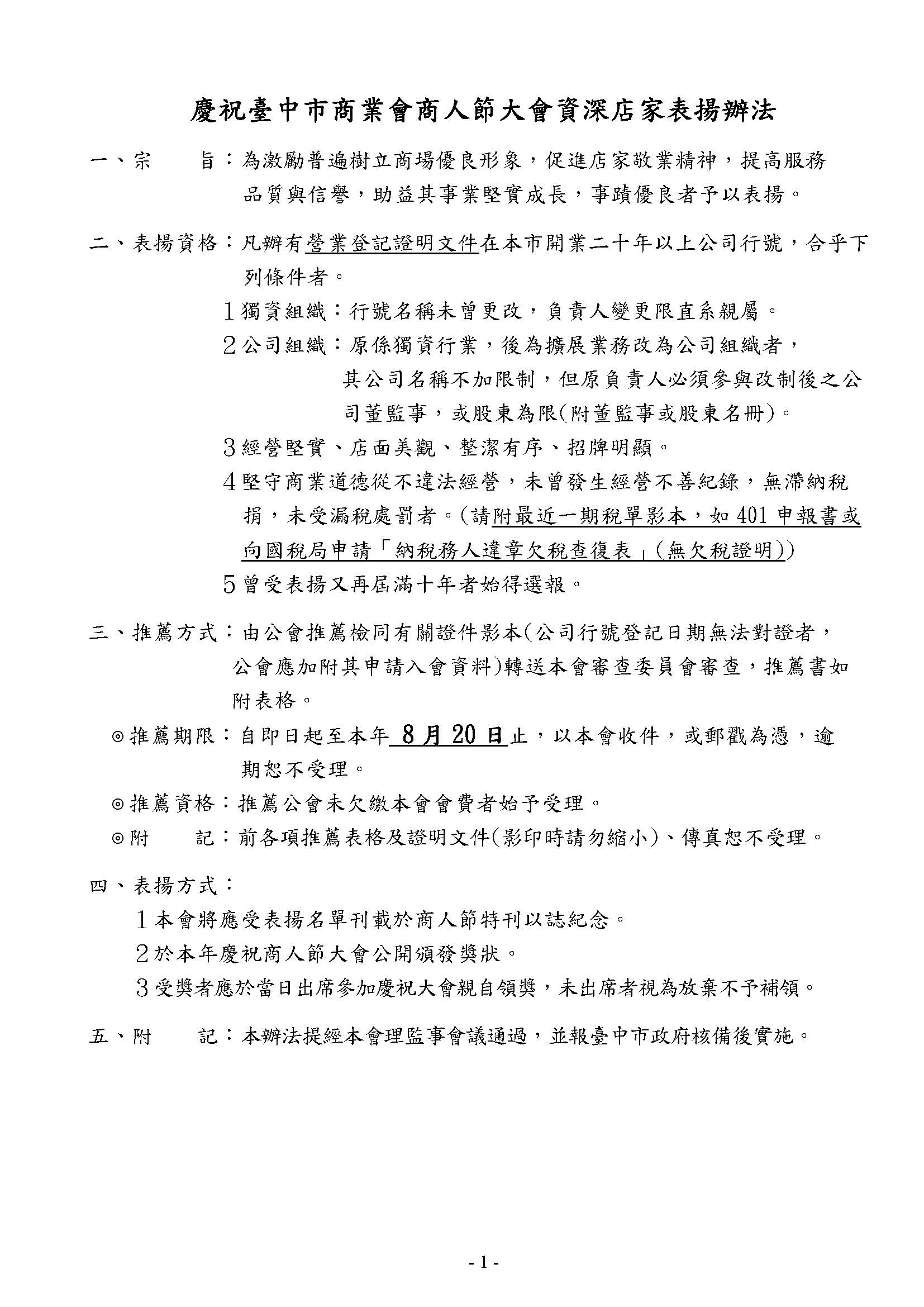
轉發 慶祝臺中市商業會七十八屆商人節大會資深店家表揚辦法
113
《《《活動花絮》》》
top 1
113年度會員春...
top 2
第五屆第二次理監...
top 3
114年度重陽敬...
top 4
113年第5屆第...
top 5
114年新春團拜